
Audio Mixer (LBB)
Audio Mixer – Lab Bench Board
(Version 1.0)
Introduction
The main goal with this project is to introduce students to the design, simulation and build circuits that use operational amplifiers and apply concepts learned during a circuits class (e.g. voltage dividers, inverters, summers, etc).
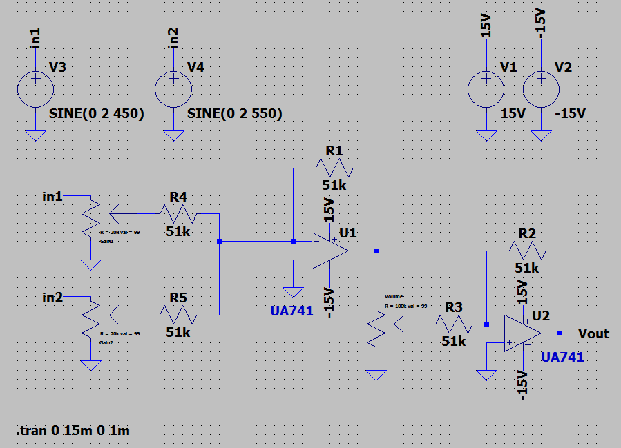
Design Stage
Prototype Stage

Testing setup
- Download a function generator app in your phone
- The Oscillator (for iPhone) Free
- Function Generator (for Android) Free
- The Audio Mixer LBB output was connected to an oscilloscope and tested with different types of waveforms.
- Oscilloscope: Keysight MSOX3012T – 100 MHz @ 5 GSa/s
Sine + Sine Waveform
Left Channel – Sine Wave (450 Hz)

Right Channel – Sine Wave (550 Hz)

Mixed Signal

Waveform Summer Validation (Desmos)

(Link)
Sine + Triangle Waveform
Left Channel – Sine Wave (450 Hz)

Right Channel – Triangle Wave (550 Hz)

Mixed Signal

Waveform Summer Validation (Desmos)

(Link)
Square + Triangle Waveform
Left Channel – Square Wave (450 Hz)

Right Channel – Triangle Wave (550 Hz)

Mixed Signal

Waveform Summer Validation (Desmos)

(Link)
Assemble Stage
Testing Stage (with PCB)
Testing setup
- The Audio Mixer LBB output was connected to an oscilloscope and tested with different types of waveforms.
- Oscilloscope: Keysight MSOX3012T – 100 MHz @ 5 GSa/s
- The Oscillator App for Iphones or the Function Generator App for Androids can be used to generate waveforms and transmit that information over Bluetooth to the Audio Mixer LBB.

Sine + Sine Waveform
Left Channel – Square Wave (450 Hz)

Right Channel – Square Wave (550 Hz)

Mixed Signal

Sine + Triangle Waveform
Left Channel – Sine Wave (450 Hz)

Right Channel – Triangle Wave (550 Hz)

Mixed Signal

Square + Triangle Waveform
Left Channel – Square Wave (450 Hz)

Right Channel – Square Wave (550 Hz)

Mixed Signal

Performance Stage
Sound Test 1
GitHub Repository
Audio Mixer Duo – Lab Bench Board
(Version 1.0)
Introduction
What if we extend the previous board to accept 2 Bluetooth connections and do a simple DJ mixing console 😊
Assemble Stage
Performance Stage
Sound Test 1
GitHub Repository



















